Scatter Plot

  • This module teaches how to create and customize scatter plots in Matplotlib using plt.scatter(). You will learn about marker styles, color mapping, size variation, and adding grid to improve data visualization clarity.
  • Scatter Plot

    Shows relationship between two variables.

    Use Case:

    • Experience vs Salary

    • Marketing spend vs Sales

    With Pyplot, you can use the scatter() function to draw a scatter plot.

    The scatter() function plots one dot for each observation. It needs two arrays of the same length, one for the values of the x-axis, and one for values on the y-axis:

Basic Scatter Plot for Relationship Analysis

This code creates a scatter plot using Matplotlib to show the relationship between two numerical variables (x and y).

import matplotlib.pyplot as plt
import numpy as np
x = np.array([5,7,8,7,2,17,2,9,4,11,12,9,6])
y = np.array([99,86,87,88,111,86,103,87,94,78,77,85,86])
plt.scatter(x, y)
plt.show()
Lesson image
  • The observation in the example above is the result of 13 cars passing by.

    The X-axis shows how old the car is.

    The Y-axis shows the speed of the car when it passes.

    Are there any relationships between the observations?

    It seems that the newer the car, the faster it drives, but that could be a coincidence, after all we only registered 13 cars.

    Compare Plots

    In the example above, there seems to be a relationship between speed and age, but what if we plot the observations from another day as well? Will the scatter plot tell us something else?

Scatter Plot Comparison for Two Different Days

This code creates two scatter plots on the same graph to compare data from two different days. Each dataset represents the relationship between car age (x) and speed (y).

import matplotlib.pyplot as plt
import numpy as np

#day one, the age and speed of 13 cars:
x = np.array([5,7,8,7,2,17,2,9,4,11,12,9,6])
y = np.array([99,86,87,88,111,86,103,87,94,78,77,85,86])
plt.scatter(x, y)

#day two, the age and speed of 15 cars:
x = np.array([2,2,8,1,15,8,12,9,7,3,11,4,7,14,12])
y = np.array([100,105,84,105,90,99,90,95,94,100,79,112,91,80,85])
plt.scatter(x, y)

plt.show()
Lesson image
  • Colors

    You can set your own color for each scatter plot with the color or the c argument:

Multiple Scatter Plots with Different Colors

This code creates two scatter plots on the same graph and assigns different colors to each dataset using the color parameter.

import matplotlib.pyplot as plt
import numpy as np

x = np.array([5,7,8,7,2,17,2,9,4,11,12,9,6])
y = np.array([99,86,87,88,111,86,103,87,94,78,77,85,86])
plt.scatter(x, y, color = 'hotpink')

x = np.array([2,2,8,1,15,8,12,9,7,3,11,4,7,14,12])
y = np.array([100,105,84,105,90,99,90,95,94,100,79,112,91,80,85])
plt.scatter(x, y, color = '#88c999')

plt.show()
Lesson image
  • ColorMap

    The Matplotlib module has a number of available colormaps.

    A colormap is like a list of colors, where each color has a value that ranges from 0 to 100.

    Here is an example of a colormap:

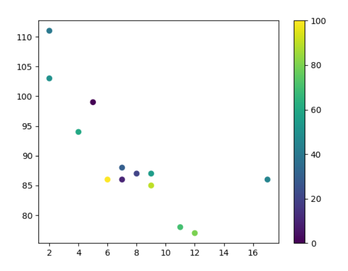
Scatter Plot with Color Mapping (Colormap Visualization)

This code creates a scatter plot where each point’s color is determined by a numeric value using a colormap.

import matplotlib.pyplot as plt
import numpy as np
x = np.array([5,7,8,7,2,17,2,9,4,11,12,9,6])
y = np.array([99,86,87,88,111,86,103,87,94,78,77,85,86])
colors = np.array([0, 10, 20, 30, 40, 45, 50, 55, 60, 70, 80, 90, 100])
plt.scatter(x, y, c=colors, cmap='viridis')
plt.colorbar()
plt.show()
Lesson image
  • Available ColorMaps

    You can choose any of the built-in colormaps:

    Name


     

    Reverse


    Accent


     

    Accent_r


    Blues


     

    Blues_r


    BrBG


     

    BrBG_r


    BuGn


     

    BuGn_r


    BuPu


     

    BuPu_r


    CMRmap


     

    CMRmap_r


    Dark2


     

    Dark2_r


    GnBu


     

    GnBu_r


    Greens


     

    Greens_r


    Greys


     

    Greys_r


    OrRd


     

    OrRd_r


    Oranges


     

    Oranges_r


    PRGn


     

    PRGn_r


    Paired


     

    Paired_r


    Pastel1


     

    Pastel1_r


    Pastel2


     

    Pastel2_r


    PiYG


     

    PiYG_r


    PuBu


     

    PuBu_r


    PuBuGn


     

    PuBuGn_r


    PuOr


     

    PuOr_r


    PuRd


     

    PuRd_r


    Purples


     

    Purples_r


    RdBu


     

    RdBu_r


    RdGy


     

    RdGy_r


    RdPu


     

    RdPu_r


    RdYlBu


     

    RdYlBu_r


    RdYlGn


     

    RdYlGn_r


    Reds


     

    Reds_r


    Set1


     

    Set1_r


    Set2


     

    Set2_r


    Set3


     

    Set3_r


    Spectral


     

    Spectral_r


    Wistia


     

    Wistia_r


    YlGn


     

    YlGn_r


    YlGnBu


     

    YlGnBu_r


    YlOrBr


     

    YlOrBr_r


    YlOrRd


     

    YlOrRd_r


    afmhot


     

    afmhot_r


    autumn


     

    autumn_r


    binary


     

    binary_r


    bone


     

    bone_r


    brg


     

    brg_r


    bwr


     

    bwr_r


    cividis


     

    cividis_r


    cool


     

    cool_r


    coolwarm


     

    coolwarm_r


    copper


     

    copper_r


    cubehelix


     

    cubehelix_r


    flag


     

    flag_r


    gist_earth


     

    gist_earth_r


    gist_gray


     

    gist_gray_r


    gist_heat


     

    gist_heat_r


    gist_ncar


     

    gist_ncar_r


    gist_rainbow


     

    gist_rainbow_r


    gist_stern


     

    gist_stern_r


    gist_yarg


     

    gist_yarg_r


    gnuplot


     

    gnuplot_r


    gnuplot2


     

    gnuplot2_r


    gray


     

    gray_r


    hot


     

    hot_r


    hsv


     

    hsv_r


    inferno


     

    inferno_r


    jet


     

    jet_r


    magma


     

    magma_r


    nipy_spectral


     

    nipy_spectral_r


    ocean


     

    ocean_r


    pink


     

    pink_r


    plasma


     

    plasma_r


    prism


     

    prism_r


    rainbow


     

    rainbow_r


    seismic


     

    seismic_r


    spring


     

    spring_r


    summer


     

    summer_r


    tab10


     

    tab10_r


    tab20


     

    tab20_r


    tab20b


     

    tab20b_r


    tab20c


     

    tab20c_r


    terrain


     

    terrain_r


    twilight


     

    twilight_r


    twilight_shifted


     

    twilight_shifted_r


    viridis


     

    viridis_r


    winter


     

    winter_r


    Size

    You can change the size of the dots with the s argument.

    Just like colors, make sure the array for sizes has the same length as the arrays for the x- and y-axis:

    Example:

Scatter Plot with Custom Marker Sizes (Bubble Effect)

This code creates a scatter plot where each data point has a different size using the s parameter.

import matplotlib.pyplot as plt
import numpy as np
x = np.array([5,7,8,7,2,17,2,9,4,11,12,9,6])
y = np.array([99,86,87,88,111,86,103,87,94,78,77,85,86])
sizes = np.array([20,50,100,200,500,1000,60,90,10,300,600,800,75])
plt.scatter(x, y, s=sizes)
plt.show()
  • Alpha

    You can adjust the transparency of the dots with the alpha argument.

    Just like colors, make sure the array for sizes has the same length as the arrays for the x- and y-axis:

    Combine Color Size and Alpha

    You can combine a colormap with different sizes of the dots. This is best visualized if the dots are transparent:

Bubble Scatter Plot with Colormap and Transparency

This code generates a dynamic scatter plot using randomly created data and visualizes four dimensions of information.

import matplotlib.pyplot as plt
import numpy as np
x = np.random.randint(100, size=(100))
y = np.random.randint(100, size=(100))
colors = np.random.randint(100, size=(100))
sizes = 10 * np.random.randint(100, size=(100))
plt.scatter(x, y, c=colors, s=sizes, alpha=0.5, cmap='nipy_spectral')
plt.colorbar()
plt.show()
Lesson image
  • Scatter Plot with Grid

    In Matplotlib, you can create a scatter plot using plt.scatter() and enable grid using plt.grid().

    Basic Example

Simple Scatter Plot with Grid, Title, and Axis Labels

This code creates a basic scatter plot and enhances it with a grid, title, and axis labels for better readability.

import matplotlib.pyplot as plt
# Sample Data
x = [1, 2, 3, 4, 5]
y = [10, 20, 15, 25, 30]
# Create Scatter Plot
plt.scatter(x, y)
# Add Grid
plt.grid(True)
# Titles and Labels
plt.title("Simple Scatter Plot")
plt.xlabel("X Values")
plt.ylabel("Y Values")
# Show Plot
plt.show()
  • Explanation

    • plt.scatter(x, y) → Scatter plot banata hai

    • plt.grid(True) → Graph me grid lines show karta hai

    • plt.title() → Graph ka title

    • plt.xlabel() / plt.ylabel() → Axis labels

Lesson image